您的位置:首页 > 服务介绍 > 项目公示
项目公示

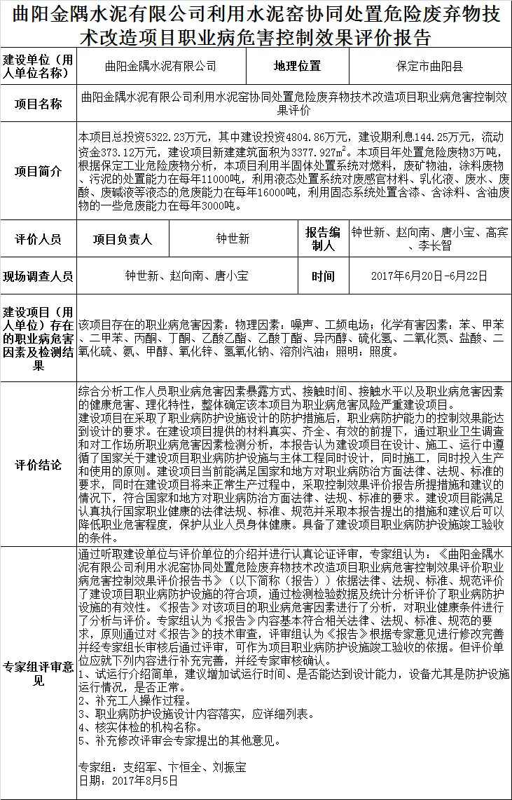
曲阳金隅水泥有限公司利用水泥窑协同处置危险废弃物技术改造项目职业病危害控制效果评价

添加时间:2017-12-12 16:47:54   浏览次数:25  

用人单位名称保定市瑞泰砼业有限公司联系人王素红
用人单位地址河北省保定市清苑区石桥乡西石桥村
项目组人员李雪峰、肖春娟、张伟、臧宝军、杜阳军
现场调查人员臧宝军用人单位陪同人王素红时间2020年3月19日
现场采样检测人员李贺涛用人单位陪同人王素红时间2020年3月31日-2020年4月2日

 

开云手机官方站登录入口-开云online(中国)
Copyright © 开云手机官方站登录入口-开云online(中国) All Rights Reserved